全球最大的车规级MEMS时空智能处理方案商导远科
发布日期:2026-01-05 17:26 点击:
凭仗正在汽车范畴的成功经验,导远科技正快速将手艺拓展至机械人、工程机械、可再生能源系统等新兴范畴。导远科技的处理方案是付与智能体时空智能的“前庭”系统,使人形机械人可以或许均衡行走,工业机械可以或许自从运转,可再生能源系统可以或许切确瞄准部件。导远科技努力于通过正在全球范畴内供给可扩展、平安且经济高效的时空智能处理方案,鞭策物理人工智能(AI)变化。
对于割草机械人,该手艺使其能正在复杂花圃中高效,避开花卉灌木,同时优化笼盖径。对于人形机械人,能供给及时的姿势逃踪,实现动态均衡节制、类人步态规划、防颠仆以及切确的操控使命。人形机械人凡是需要2-6套时空智能处理方案来逃踪头部、躯干和四肢活动,并连结均衡。到2035年,机械人系统对时空智能处理方案的全球潜正在市场需求总额将达到人平易近币971亿元。
导远科技的招股书显示,做为MEMS时空智能范畴的全球带领者及手艺引领者,导远科技赋能智能机械精准而活络地、定位并取物理世界交互。
工程机械:高靠得住性的时空智能处理方案,是船舶、智能农业配备、智能矿用车及起沉机等工程机械正在复杂中不变、精准、自从运转的根本。正在农业使用中,这些处理方案能检测机身倾斜及振动,降低侧翻风险,并提拔功课效率。同时,能实现曲线自从、精准开沟及切确播种,避免回放或漏播。正在帆海使用中,能弥补由海浪和风力惹起的船只活动,确保海上起沉和勘察功课的不变性。对于起沉机等其他机械,这些处理方案能切确丈量扭转角度,显著减轻吊臂和吊钩的摆动,从而降低操为难度、提高定位精度并防止碰撞。到2035年,该范畴的全球潜正在需求将达到人平易近币509亿元。

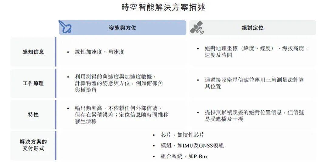
导远科技的焦点合作力正在于全栈自研的手艺生态,自从控制了MEMS时空智能从底层芯片能力、算法取软件,到产物设想取细密工程的全链手艺环节。导远科技的全栈处理方案涵盖MEMS惯性传感器(加快度计、陀螺仪、IMU)芯片、先辈模块和集成系统,为汽车、机械人、工程机械和可再生能源系统等范畴的物理AI使用注入靠得住的时空智能基石。
时空智能处理方案是实现物理AI及施行能力的焦点手艺。跟着人工智能不竭成长,汽车、机械人系统、工程机械、可再生能源系统等环节使用已成为物理AI落地的焦点范畴,鞭策着对时空智能处理方案日益增加的需求。

其他使用:时空智能处理方案还能够正在物理AI、多传感器融合和边缘运算整合的鞭策下,敏捷扩展到低空经济和消费电子范畴。正在包罗无人机和电动垂曲起降飞翔器正在内的低空使用中,此类处理方案可供给切确定位、姿势及全球时间同步等丈量办事,从而实现不变的飞翔节制、切确的线和高精度的数据采集,特别是正在信号受限的中,该手艺对保障使命持续性至关主要。同时,智妙手机、XR头显、可穿戴设备和3D扫描仪等消费电子设备正从低精度、低成本的活动传感向高精度、及时时空智能平台转型。过去,根本传感器仅满脚屏幕扭转、步数统计和根本防抖等功能需求。跟着使用场景向物理AI驱动的体验成长,例如沉浸式XR交互、及时空间映照、三维沉建和全天候健康监测,各类设备对持续取自顺应响应能力的需求日益提拔,从而实现画面防抖、切确空间映照、沉浸式XR交互和健康监测等高级功能。

导远科技以手艺领先性和成功贸易化驱动营业高速扩张。出货量的大幅增加,促使公司收入强劲增加。2023年度、2024年度、2025年截至9月30日止九个月,导远科技实现收入别离约为3。66亿元(人平易近币,4。10亿元、4。74亿元;别离录得毛利率约4949万元、6119。8万元、1。04亿元,对应毛利率为13。5%、14。9%、21。9%。目前,导远科技仍处于吃亏形态,次要要素:持续的研发投入、公司仍处于营业扩张阶段、取赎回欠债相关的财政成本。



受下逛使用快速普及的鞭策,全球时空智能处理方案市场估计将从2024年的16亿元显著增加至2030年的353亿元,并进一步正在2035年达到1665亿元。这意味着从2024年至2030年的复合年增加率高达66。6%,从2030年至2035年的复合年增加率则为36。4%。前往搜狐,查看更多?。
导远科技是全球少数几家能将先辈MEMS时空智能手艺取深挚工程能力相连系的公司,实现了机能领先取成本效益的兼顾。通过垂曲整合和数智化制制,公司控制了从芯片设想取封拆、模块标定校准到系统拆卸以及最终测试的每一个出产环节,确保了大规模量产的分歧性、可逃溯性和高良率。截至2025年9月30日,导远科技已获得国际及国内跨越30家汽车从机厂量产项目,并已正在数百万智能驾驶单位中验证了公司产物的车规级靠得住性。这种正在复杂现实下连结持续高精度输出的能力,是公司的环节差同化劣势和壁垒。
汽车:全球乘用车销量估计将从2024年的62。9百万辆增加至2035年的97。0百万辆,正在这些车辆中,时空智能处理方案正成为尺度设置装备摆设,为智能驾驶及平安供给环节的及时数据。除了焦点驾驶功能外,这些处理方案正扩展至自动悬架、制动节制和平安气囊展开系统,确保平安功能的及时触发。于2035年全球汽车范畴的潜正在需求将达到人平易近币688亿元。
麦姆斯征询获悉,2025年1月1日,中金公司、中信建投国际为其联席保荐人。按照灼识征询的材料引见,是全球第一家将车规级MEMS组应时空智能处理方案量产使用于智能驾驶范畴的企业。以2024年MEMS时空智能处理方案卸车量计较。
机械人系统:时空智能处理方案正在各类机械人系统中饰演着环节脚色,次要包罗:具身机械人,如人形机械人、四脚机械人、轮式机械人等;挪动机械人,如从动扶引运输车(AGV)╱自从挪动机械人(AMR)、割草机械人、送餐送货机械人等;无人车,包罗机械人出租车、机械人巴士等。


